本院概况
/
联系我们
办事指南
机构设置
院系动态
/
公告通知
院系新闻
文件汇编
滚动新闻
风采展示
学科建设
/
学术队伍
学科一览
学术社区
科研机构
教学教务
/
教务信息
教学成果
教学计划
相关规定
团学工作
/
团学活动
管理规定
就业指导
团学公告
学生风采
维权中心
见习基地
学生会组织
志愿者协会
招生工作
/
本科招生
成教招生
合作办学
硕士招生
演出交流
/
精彩瞬间
往期回顾
最近演出
首页
>
院系动态
>
公告通知
> 正文
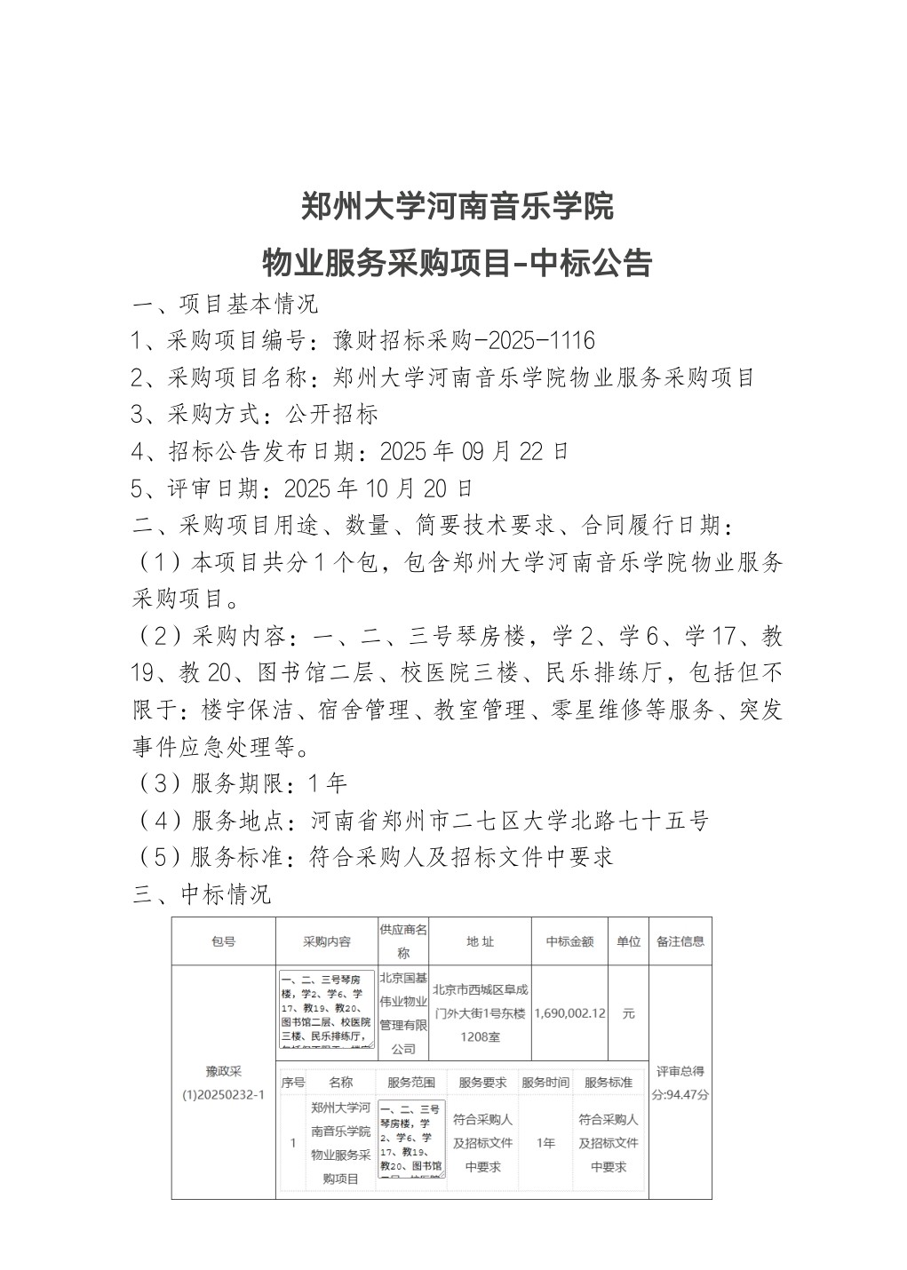
郑州大学河南音乐学院物业服务采购项目-中标公告
发布时间:2025年10月22日 阅读
次