加入收藏
|
郑州大学
首页
部门职能
党建思政
事务管理
奖助贷
规章制度
下载中心
下载中心
下载中心
首页
下载中心
正文
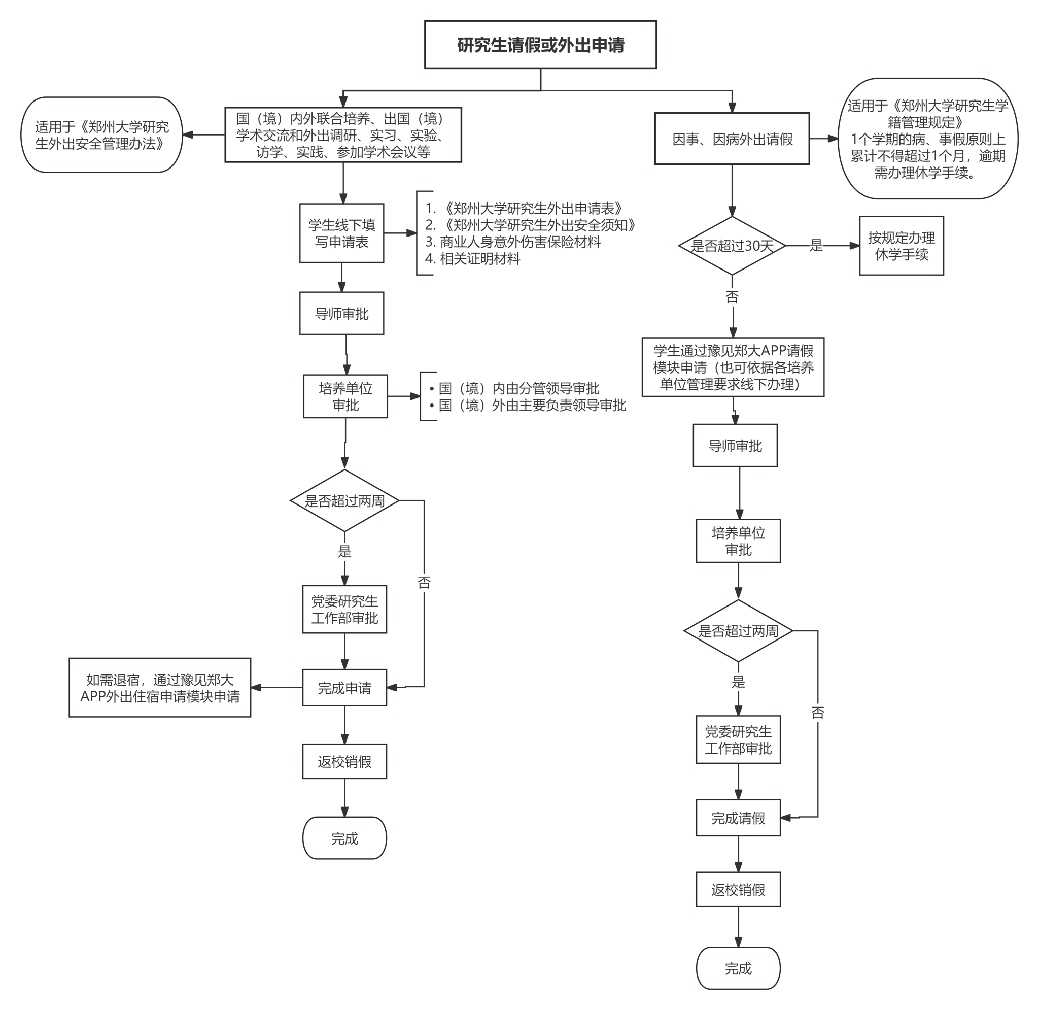
郑州大学研究生请假或外出申请办理流程
发布人 :
信息来源 :
发布日期 :
2026-03-02
阅读次数 :
下一条:
郑州大学研究生档案转递信息表